yl7703永利|官方网站
欢迎来到yl7703永利网站!
回集团首页
网站首页
关于我们
yl7703永利简介
现任领导
机构设置
党建工作
教学工作
教学规章制度
教学安排
教学课题
课程建设
教材建设
质量工程
教学成果
毕业论文
表格下载
科学研究
研究项目
人才培养
研究生教育
团队队伍
杰出人才
人才招聘
研究生导师
博士后流动站
团队建设
团队建设
基础医学博士授权点
基础医学硕士授权点
生物学硕士授权点
员工管理
员工工作办公室
院团委与员工会
长学制团委与员工会
品牌活动
人才招聘
研究生招生信息
就业信息
就业指南
政策法规
文化生活
当前位置:
公司文件
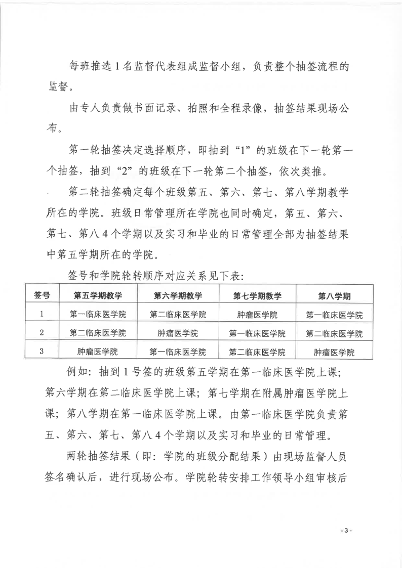
关于做好2023级临床医学专业(“5+3”一体化)员工轮转安排工作的通知
作者:易姗姗
校对:罗长钦
审核:王闻楚
来源:yl7703永利
发布时间: 2025-05-29
[打印]
[关闭当前页面]
上一篇:
关于做好公司2025年度岗位设置工作的通知
下一篇:
关于“2025年广西高校人体发育与疾病研究重点实验室开放课题申请”的通知